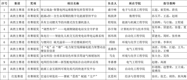
第九届中国国际“互联网+”大学生创新创业大赛上海赛区决赛落下帷幕,各参赛项目经过激烈角逐,我校电子与信息工程学院江超、崔昊杨、薛亮老师指导,盛宇峰、戴莹莹、丁韫恒等同学完成的《智云端盒-智慧电网运维数智化转型领导者》获上海市级金奖,数理学院孙玉芹、王磊、赵雨老师指导,杨致津、张艺珺、班林川等同学完成的《能源e控--全生命周期的数字化能源管控平台》等7个项目获上海市级银奖,其他3个项目获上海市级铜奖(具体奖项情况见下表)。本次比赛我校有5个项目进入国赛阶段,22位老师荣获优秀指导教师,此次大赛我校获市级奖项数量、进入国赛项目数量均创历史最好水平。

一直以来,学校高度重视创新创业教育,通过校院两级齐抓共管,形成了良好的创新创业教育工作机制。本届大赛在学校领导的支持下,由教务处牵头,协同研究生院、产业办等相关职能部门以及各二级学院,广泛宣传动员,深度挖掘项目。在各学院选拔推荐的562个项目基础上,学校精心组织创新创业训练营,邀请专家团队通过赛道解读、项目提升、答辩技巧、展示优化等进行全方位辅导,不断打磨、提升参赛项目的质量和水平,遴选出11个优秀项目代表学校参加上海赛区比赛,团队成员在比赛中充分展现了我校师生“敢闯,敢创”的精神风貌,并最终取得优异成绩。

我校进入国赛阶段的5个项目将继续以饱满的热情投入备赛,力争在“互联网+”国赛中再获突破。同时,学校将持续深化创新创业教育改革,积极发挥学校能源电力特色,将创新创业教育融入人才培养全过程,认真落实“以赛促教、以赛促学、以赛促创”,推进赛创融合良性循环,持续激发双创活力,实现高等教育内涵式发展,造就一大批高素质创新创业人才。
教务处 供稿